BİZE ULAŞIN
Şikayet, Öneri, Memnuniyet, İstek Formu
Geri Bildirim Durumu Sorgulama
HIZLI ERİŞİM
ÜNİKYS
İLETİŞİM
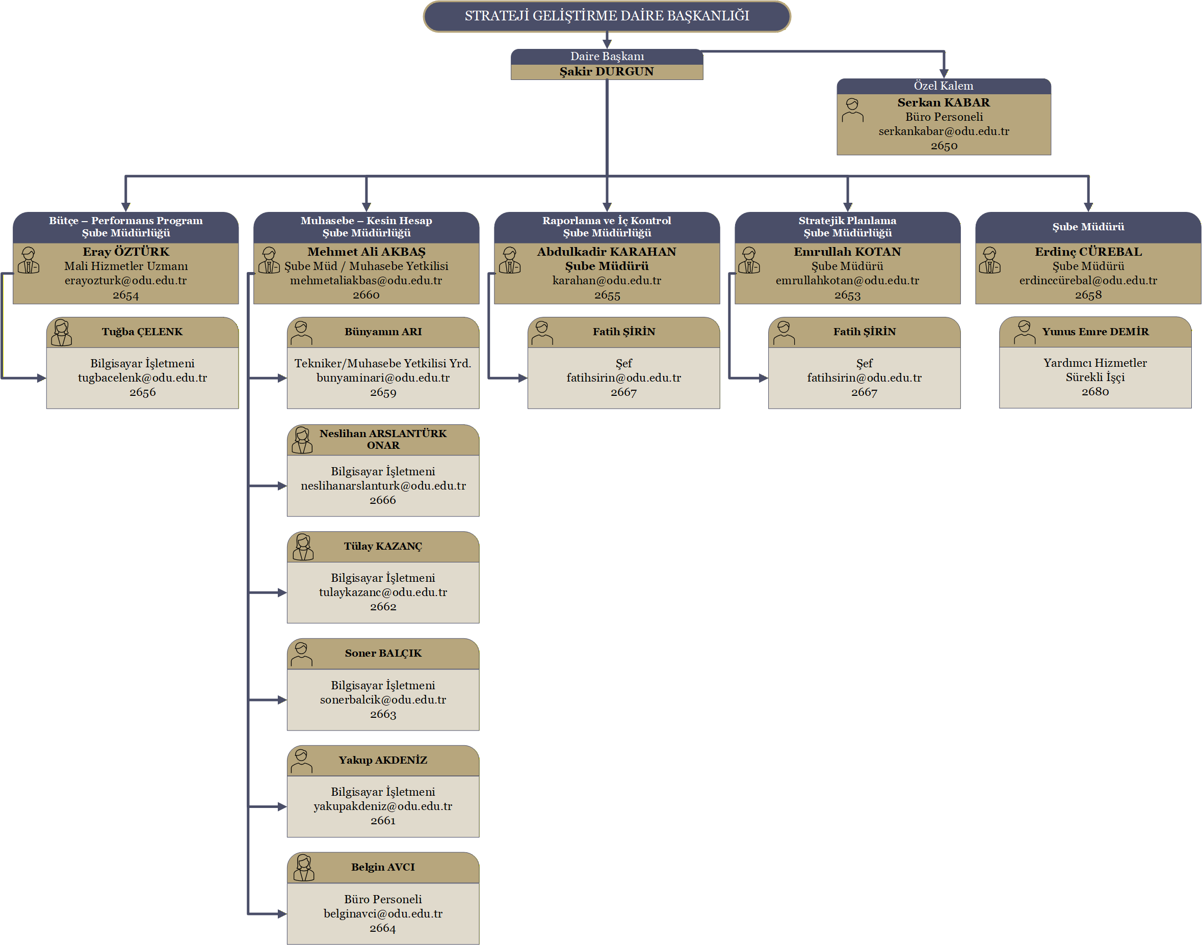
STRATEJİ GELİŞTİRME DAİRE BAŞKANLIĞI
ANASAYFA
BAŞKANLIĞIMIZ
Misyon & Vizyon
Temel Değerler
Müdürlükler
Bütçe Performans Program Şube Müdürlüğü
Muhasebe-Kesin Hesap Şube Müdürlüğü
Raporlama ve İç Kontrol Şube Müdürlüğü
Strateji Planlama Şube Müdürlüğü
Personel Bilgileri
Organizasyon Şeması
Birim Faaliyet Raporları
STRATEJİK YÖNETİM BELGELERİ
Stratejik Plan
Stratejik Planlar
Stratejik Plan İzleme ve Değerlendirme Raporları
İç Kontrol Belgeleri
İç Kontrol Standartları Uyum Eylem Planı
İç Kontrol Değerlendirme Raporları
Risk Strateji Belgesi
Risk Analiz Raporu ve Eylem Planları
Performans Programları
İdare Faaliyet Raporları
Mali Belgeler
Temel Mali Tablolar
Mali Tablolar
Kurumsal Mali Durum ve Beklentiler Raporu
Yatırım Programı İzleme ve Değerlendirme Raporu
İÇ KONTROL
Birim Risk Kontrol Eylem Planı
Kamu Hizmet Standartları
Hizmet Standartı
Hizmet Envanteri
Görev Tanımları
İş Akış Şemaları
Hassas Görev Envanteri
KALİTE GÜVENCE SİSTEMİ
Kalite Güvence Yönergesi
Kalite El Kitabı
Anket Sonuçları
Kalite Hizmet Standartları
Kalite Komisyonu Üyeleri
Birim Kalite Eylem Planı
Birim İç Değerlendirme Raporları
Birim Kalite Komisyon Kararları
PUKÖ İyileştirme Sonuçları
BİLGİ VE KAYNAKLAR
Formlar / Taslaklar
Eğitimler
Harcırah
Ön Mali Kontrol
Genel
Ön Mali Kontrol Süreci
Kamu Alımları
Yapım işi Hakedişleri
Gelir Getirici İşlemler
Yurtdışı Geçici Görev Harcırahı
İç Kontrol
Birim iç Kontrol Standartlarına Uyum Eylem Planı
İç Kontrol Nedir?
İç Kontrol Uygulamaları
Risk Yönetimi
Risk Yönetimi Nedir?
Birim ve İdare Risk Kontrol Eylem Planı
Risk Strateji Belgesi
Mevzuat / Kaynaklar
Uygulamalar
KBS Uygulamaları
e-bütçe - Bütçe Yönetim Enformasyon Sistemi
ESP - Stratejik Planlama Sistemi
KAYA - Kamu Yatırımları Bilgi Sistemi
Kurum DETSİS Bilgileri
İLETİŞİM
İletişim
Bize Ulaşın
Personel Bilgileri
Ekleme tarihi: 07-07-2022 10:51:24 Güncellenme tarihi: 13-03-2026 17:23:43